在水處理過程中,有些物質是人為添加進入水體的(直接添加物),有些物質可能不受控 制地殘留在出水中(如鹽類、高分子絮凝劑殘留物或單體)。類似氯胺或自由氯的殘留屬于 有意添加,這些殘留對水質保障有一定好處。其他物質,如消毒副產物,是在消毒劑與水中 通常存在的一些物質相互起化學反應過程中產生的(見表8.14)。氯化消毒副產物和其他消 毒副產物也可能會在游泳池用水中出現,此時吸入和皮膚吸收途徑對人體接觸消毒副產物 更加重要(WHO,2006)。

其他化學物質,如來自管道或銅質龍頭的鉛或銅,以及從涂層溶出的化學物,可能是在 處理或輸配水過程中因水與其表面接觸而進入水中(間接添加物)。 飲用水處理中使用的一些化學物質(如鋁)或可能與水接觸的一些化學材料(如苯乙烯) 也許會從其他主要來源進入水中,這些已在本章其他章節具體討論。
不管是直接、間接或無意添加物,其中的很多都是為了生產安全的飲用水。監測和管理 的最好辦法是控制相關材料和化學品。為了控制這些化學物質的殘留問題以及減少消毒副 產物的形成,最優化處理工藝以及保持運行條件最優化至關重要。對因材料質量差而引起 的污染,用技術規范控制產品質量及原料質量要比為出水質量制訂限值更好,而對因添加物 使用不當引起的污染則要使用準則來控制。類似的,管道質量的標準可避免溶出物質對水 的污染。要控制因現場使用涂料而引起的污染,除需要控制使用涂料的成分外,還要有相應 的有關這些涂料使用的行業法規。
在全世界范圍內,有許多國家的和第三方的水處理添加劑和涉水材料評估和認定體系。 然而,仍有很多國家沒有或不實施這樣的體系。各國政府和有關組織應考慮建立或采納添加 劑管理體系和制訂接觸飲用水材料的產品質量標準及使用準則。最理想的是各國間有統一標 準或相互承認對方的標準,這樣可以減少經濟成本并使這類標準有效應用(也見1.2.9節)。
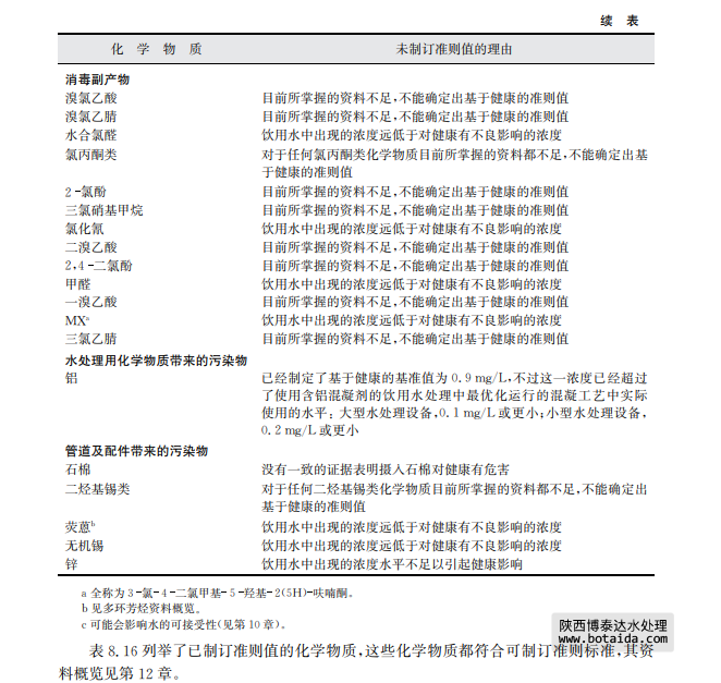
表8.15列舉了尚未制訂準則值的化學物質,并在表中說明了理由,其資料概覽見第12章。




1)氯化消毒副產物監測的指示化學物質 盡管準則已經對很多加氯消毒可能產生的消毒副產物做出了規定,但飲用水供水資料表明,犜犎犕狊和犎犃犃狊可作為大部分加氯消毒副產物的合適指示物。控制氯化消 毒副產物的最佳方法是去除其有機前體物,其中大部分前體物主要來自自然界。測定 犜犎犕狊,如合適的話也可測犎犃犃狊(如,在低pH情況下加氯),可以用于優化處理效率以 及據此設定其他表征處理效果的運行指標的限值。同時在這種情況下,監測其他氯化 消毒副產物的頻率可適當降低。雖然總有機鹵代化學物質的量與犜犎犕狊或 犎犃犃狊的 相關性都不好,但這種方式確實是總氯化消毒副產物的一種測量方法以及運行操作的 又一可能指標。
在任何情況下,使消毒副產物(包括氯代消毒副產物)滿足準則值或降低它們的濃度不 得以犧牲消毒效率為條件。
2)次氯酸鹽溶液儲存和發生引起的污染
次氯酸鈉溶液會緩慢分解(溫度較高時更快)產生氯酸鹽和亞氯酸鹽離子。如果溶液放 置的時間越長,其中可用自由氯的含量會減少,這意味著若要實現規定的余氯值需加大投加 量,因此也會增加處理后水中氯酸鹽和亞氯酸鹽的含量。固體次氯酸鈣的分解要緩慢得多, 因此繼發污染也不顯著。但如果配制了次氯酸鈣溶液并在用前貯存,則也會發生分解并產 生氯酸鹽和亞氯酸鹽。 商用次氯酸鈉可通過用電解氯化鈉制造,而氯化鈉一般還有少量的溴化鈉。這會使生 產的次氯酸鈉溶液及其處理過的水也帶有溴酸鹽。商用次氯酸鈉的質量和可接受性在一定 程度上與溴酸鹽殘留濃度直接相關,而工業級產品不得在飲用水中使用。在現場電化學發 生次氯酸鹽的系統中,氯化鈉中的溴化鈉也會氧化生成溴酸鹽。
3)使用臭氧和二氧化氯引起的污染 臭氧會氧化水中的溴化物使溴酸鹽的含量升高。一般來說,水中溴化物的含量越高,氧 化形成的溴酸鹽濃度也越高。
二氧化氯溶液可能含氯酸鹽,這是產生二氧化氯所需反應與同時發生的其他反應競爭 的結果。使用二氧化氯的一個不可避免的分解產物是亞氯酸鹽,且通常,投加量的60%~ 70%會在處理的水中轉化為亞氯酸鹽。
如需要產品及技術服務,請撥打服務熱線:13659219533
選擇陜西博泰達水處理科技有限公司,你永遠值得信賴的產品!
了解更多,請點擊www.wipog.com